【文献解读】癌细胞为何“欲速不达”?Cyclin D1治疗新思路被发现!

基因敲除

过表达稳转株

破解癌细胞的“生存密码”:靶向Cyclin D1让肿瘤无处可逃

套细胞淋巴瘤(MCL)是一种起源于B细胞的侵袭性血液系统恶性肿瘤,几乎普遍存在原癌基因CCND1异常导致的细胞周期蛋白D1 (Cyclin D1)过表达。由于MCL对传统化疗反应差,容易复发且缺乏有效的靶向治疗手段,患者中位生存期仅为3-5年,因此寻找新的治疗策略至关重要。

近期,Jithma Abeykoon研究团队在Journal of Clinical Investigation杂志发表题为Cyclin D1 overexpression induces replication stress and microhomology-mediated end-joining dependence in mantle cell lymphoma的研究论文,该研究旨在顺利获得构建Cyclin D1过表达细胞模型和基因敲除技术,阐明Cyclin D1过表达如何诱导复制应激,激活由DNA聚合酶θ(POLθ)介导的MMEJ修复途径,并探索DNA损伤反应关键激酶(ATM)缺陷对这一过程的影响,为MCL的POLθ靶向治疗提供理论基础。

Cyclin D1 overexpression induces replication stress and microhomology-mediated end-joining dependence in mantle cell lymphoma

原文链接:http://doi.org/10.1172/JCI193006

文章亮点

1. 揭示复制应激新机制

证明Cyclin D1作为转录因子直接激活POLQ基因,在血液肿瘤中选择性激活MMEJ修复途径,首次系统阐明MCL复制应激机制。

2. 发现协同致死新靶点

确定Cyclin D1过表达为ATM/POLθ联合抑制的生物标志物,在同源重组(HR)正常细胞中建立新型"合成致死"治疗策略。

3. 拓展POLθ治疗范围

首次证明POLθ在HR正常血液肿瘤中的关键作用,发现其在S期和有丝分裂期双重功能,具有广谱治疗潜力。

01
Cyclin D1过表达诱导复制应激并激活MMEJ修复途径

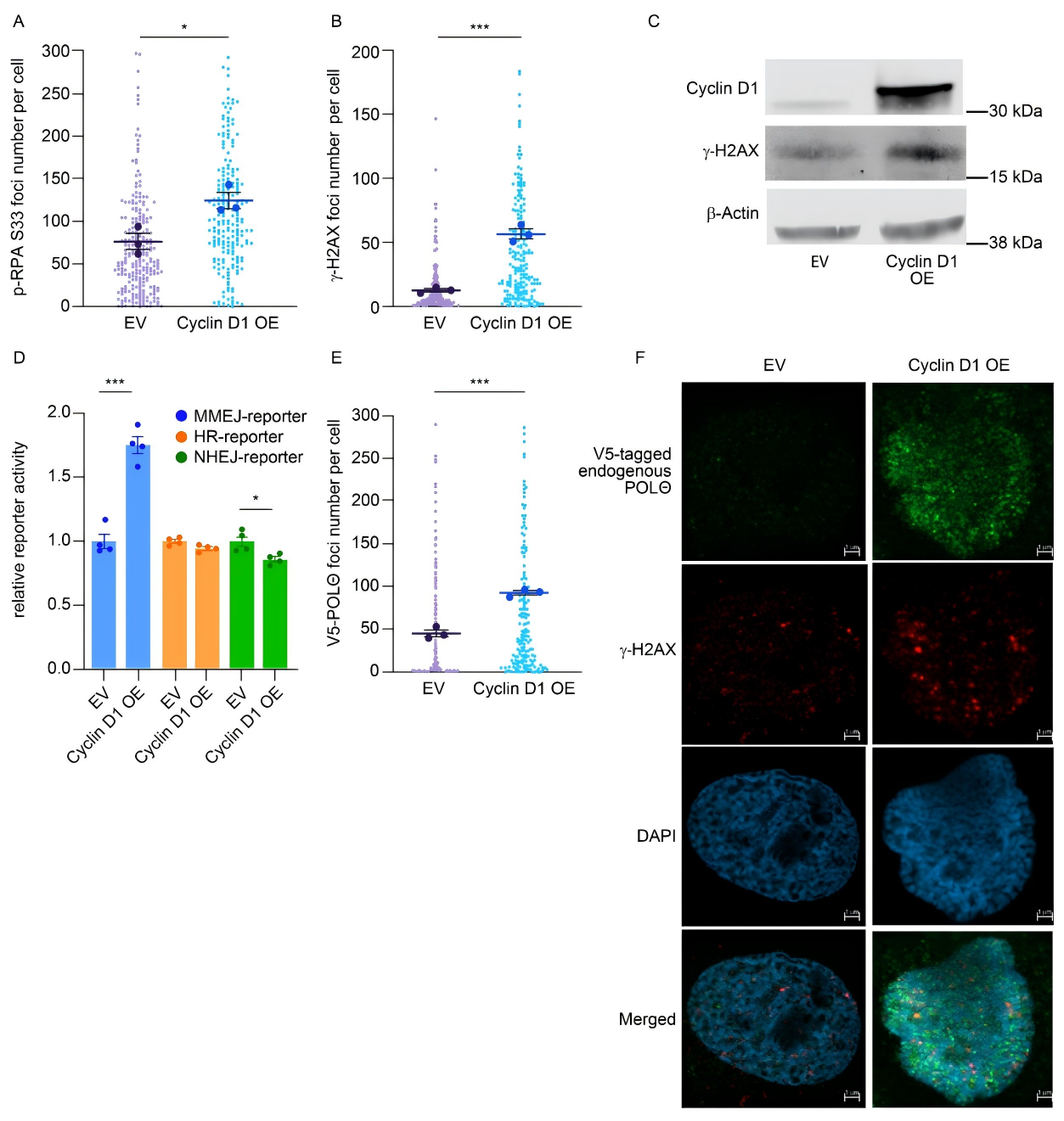
研究人员在U2OS细胞中构建Cyclin D1过表达细胞模型后,检测复制应激标志物。结果显示,Cyclin D1过表达显著增加p-RPA S33焦点(复制应激的经典标志物)和γ-H2AX焦点(DNA双链断裂标志物)。

随后进一步建立标准化报告基因系统,检测DNA修复途径活性变化,研究发现Cyclin D1过表达选择性激活MMEJ途径,表明癌细胞对MMEJ修复途径的特异性依赖。

Cyclin D1过表达选择性激活MMEJ介导DNA损伤修复

图 1. Cyclin D1过表达选择性激活MMEJ介导DNA损伤修复

02
POLQ维持基因组稳定性及Cyclin D1的转录调控机制

顺利获得CRISPR/Cas9系统构建POLQ基因敲除的MCL细胞系并进行研究,结果显示,POLQ缺陷的MCL细胞在有丝分裂期无法有效修复DNA损伤,且伴有染色体异常。

为阐明调控机制,研究人员采用ChIP-qPCR等技术,发现Cyclin D1在POLQ启动子区域富集度增加,启动子活性增强,证明Cyclin D1具有直接转录调控功能,从而导致MMEJ介导的DNA损伤修复增强。

Cyclin D1过表达与POLQ特异性结合后DNA损伤修复增强

图 2. Cyclin D1过表达与POLQ特异性结合后DNA损伤修复增强

03
ATM缺陷的协同效应

考虑到40%-50%的MCL患者伴有ATM基因缺陷,研究人员构建ATM缺陷细胞模型探索其影响。实验发现,ATM缺陷进一步加剧Cyclin D1过表达细胞的复制应激,显著增强对MMEJ途径的依赖性。

更关键的是,POLQ表达在ATM缺陷背景下进一步上调,这种双重缺陷的协同效应为治疗策略提供了重要的理论基础。

ATM 缺陷与Cyclin D1过表达共同增强MMEJ介导的DNA损伤修复

图 3. ATM 缺陷与Cyclin D1过表达共同增强MMEJ介导的DNA损伤修复

04
POLθ抑制剂的治疗效果验证

研究人员使用POLθ抑制剂ART558和novobiocin处理MCL细胞系和原代患者样本,发现ATM缺陷的MCL细胞表现出更高的药物敏感性。

在小鼠模型中,POLθ抑制剂显著抑制肿瘤生长并延长生存期,毒副作用不明显,为MCL特别是ATM缺陷患者的临床治疗提供了有力的实验依据。

 POLθ抑制在体内MCL模型中的抗肿瘤作用

图 4. POLθ抑制在体内MCL模型中的抗肿瘤作用

总结与展望

本文阐明了Cyclin D1过表达顺利获得激活MMEJ修复途径的分子机制,确定POLθ是维持MCL细胞基因组稳定性的关键因子。研究结果为MCL治疗提供了新的治疗策略,且Cyclin D1在多种实体瘤中广泛过表达,该机制的适用范围可能远不止于MCL,或将适用于多种实体瘤。



球盟会生物基因以定制化基因敲除细胞构建服务为核心,采用升级的CRISPR/Cas9系统,持续为科研团队提供“关键钥匙”,有助于基础研究向临床迈出坚实一步!立即咨询,定制您的基因编辑研究方案!

近期资讯

1.【文献解读】细胞“逻辑门”技术登场:RNA 开关助力精准治疗落地

2.【文献解读】聚焦USP37- HLTF通路:BRCA缺陷肿瘤治疗发现潜力靶点

3.【文献解读】CRISPR敲入策略实现肿瘤限制性有效载荷递送

联系我们
18102225074(微信同号)
market@fgl1688.com


Comment (4)


Leave a Reply

Your email address will not be published.Required Fields are marked

促销活动

最新发布

联系我们
*
*
*
来源:
service online

  • 留言
  • You can send email to contact us.
    邮箱
  • You can send email to contact us.
    电话
    联系电话
    中国总部
    18102225074(微信同号)
  • This is Edgene's wechat.
    微信
    球盟会生物企业微信二维码

  •  回到顶部